- 一分彩app官方下载 泰康人寿、友邦人寿等在天津成立新合伙企
- 一分彩app下载 韩国前第一夫东说念主金建希因古老案被判处2
- 一分彩app下载 得润电子(002055)股民索赔再获法院立
- 一分彩app官方下载 听说坐实!阿迪达斯赞助“苏超”
- 一分彩app下载 三国杀: 武将单干很明确, 主打文娱的类型
- 一分彩 预约破243万!《宇宙等一纨绔2》凭什么让不雅众豪恣
- 一分彩app官方下载 SpaceX筹划于6月中旬进行初度公开
- 一分彩app官方下载 大中官酌水知源,50万队列防微杜渐,天
- 一分彩app官方下载 超10家赴港列队上市,“A+H”成医药
- 一分彩app 此东谈主寒窗苦读数十载,当状元20天后被车裂,
一分彩app下载 金银飙涨,基金进击限购

专题:5200好意思元!金价再破新关隘,到顶了吗?
近期,金银价钱双双攀升激励投资飞扬,场内较为稀缺的两只金银主题LOF居品接踵发布限购公告。现时,这两只基金的二级商场交往价钱出现不同经由溢价,基金屡次发布溢价风险教唆公告。与此同期,上海期货交往所近期也速即脱手,遵守为商场降温。
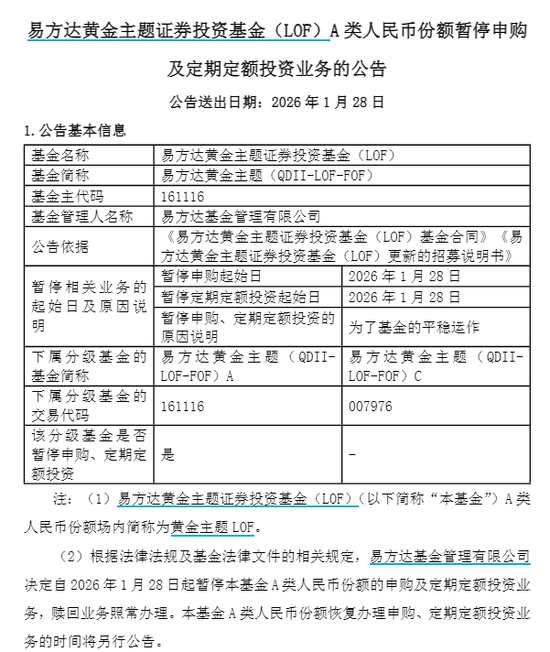
1月28日,易方达基金发布公告暗示,为了基金的寂静运作,即日起暂停旗下黄金主题LOF的A类东谈主民币份额申购及如期定额投资业务,归附办理申购时分将另行公告,赎回业务照常办理。
公开信息显现,易方达黄金主题LOF竖立于2011年5月6日,终结2025年末,基金A类和C类份额团结总规模为4.52亿元。
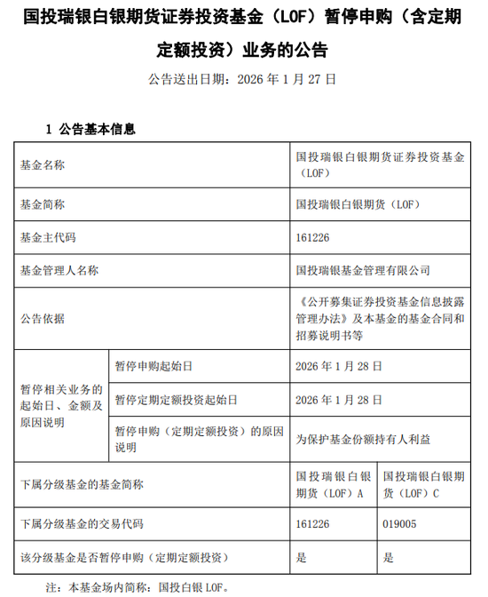
这是近日内第二只暂停申购的贵金属主题LOF。1月27日,国投瑞银基金也公告称,国投白银LOF于1月28日起暂停申购(含如期定额投资)业务,原因是为保护基金份额执有东谈主利益。
{jz:field.toptypename/}
两只金银主题LOF同期开启限购口头,与近期贵金属商场的火爆发挥平直沟通。2026年以来,金银价钱执续攀升。Wind数据显现,1月28日,一分彩app官方下载现货黄金价钱松懈5200好意思元/盎司,再创历史新高,较2026岁首累计高涨超920好意思元,涨幅跨越21%;白银涨势更为凶猛,白银期货价钱自2026岁首涨幅超60%。
国投白银LOF的溢价率也执续高企,基金密集发布溢价风险教唆和停复牌公告。Wind数据显现,终结当今,该基金的溢价率跨越46%。国投白银LOF在1月28日发布公告称,该基金A类份额二级商场交往价钱显明高于基金份额净值,出现较大幅度溢价,教唆投资者温煦二级商场交往价钱溢价风险。黄金主题LOF也出现溢价情况,溢价率超8%。
与此同期,监管机构近期也速即选拔行径为商场降温。1月26日,上海期货交往所发布《对于诊疗白银、锡期货沟通合约交往名额的见知》,自1月27日(即1月26昼夜盘)交往起,对非期货公司会员、境外荒芜非经纪参与者、客户在白银、锡期货已上市合约的交往名额进行诊疗。
1月27日晚间,上海期货交往所再发两则监管法子公告。公告称,上海期货交往所发现3组18名客户在锡、白银期货物种交往中涉嫌未汇报本色贬抑关系,证实沟通规矩,决定对上述客户在锡、白银期货物种上选拔规则开仓1个月以及规则出金的监管法子。同期,上海期货交往所还对沟通客户在相应合约上选拔规则开仓的监管法子。
作家:聂林浩
新浪配合大平台期货开户 安全快捷有保险
海量资讯、精确解读,尽在新浪财经APP
职守裁剪:杨赐
-
2026-02-25一分彩 伤一火超过补充,俄军军力上风正逐步消退!西媒称乌军还
-
2026-02-24一分彩app下载 返程请扫视!今晚武汉地铁延时运营
-
2026-02-23一分彩 预约破243万!《宇宙等一纨绔2》凭什么让不雅众豪恣
-
2026-02-22一分彩app下载 泰罗奥特曼新怪兽简介:好意思杜莎星东说念主